西安中学国际部学业发展指导中心是帮助学生规划学术路径、准备海外院校申请的核心部门。资深的升学指导老师为学生从进校伊始建立升学辅导档案,设立个性化升学路径和一站式升学辅导流程,通过线上线下升学讲座、海外大学教育展、家长职业课堂、学生及家长访谈等方式进行辅导支持,指导学生根据自身的特点参加课外活动提升背景软实力,根据海外院校特点选择适合自己的大学、撰写申请文书、填写申请表格、递交申请材料等,以系统性规划、专业化支持与全球化资源,助力学生实现学术目标,步入心仪院校。
学校升学成果显著,2014-2025年12届毕业生100%被中国教育部认可的世界名校录取,录取范围涵盖美国TOP30、英国G5、香港前五、澳洲八大等全球顶尖高校,学生足迹遍及16个国家和地区,单人最高收获17封录取通知书。
一、嵌入式升学辅导课
我们的升学辅导课程是一个完整的体系,每2周1节课。课堂上,升学辅导老师以生动趣味的方式介绍英国、美国、澳大利亚、加拿大、爱尔兰、新加坡、马来西亚、荷兰、瑞士、香港、日本、德国等国家及地区的教育体制、教育理念、知名学府及录取标准。国外大学更倾向于选择那些有精力、有热情、个性鲜明且甘于奉献的学生,如何提高自身的综合素质和才能,升学辅导老师将在升学辅导课上为学生们讲解。
二、学生个性化指导
学业追踪
进入陕西省西安中学国际部伊始,每一名学生将分配专门的升学辅导教师进行为期三年的跟踪服务指导。
考试规划(学业考试-GPA/TOEFL/IELTS/AP/A-LEVEL/ACT/SAT/JLPT/J-TEST/EJU)
学业考试(GPA):(Grade Point Average)是大学录取过程中参考的重要标准之一,它反映学生在高中阶段的学习能力和态度。GPA不仅仅是成绩单上的一个个数据,也体现了学生考试成绩的发展趋势。大学在审理申请材料的过程中,非常重视学生高中阶段的学习过程,而不是一次性的考试,具备极强综合能力的学生更容易获得大学的青睐。学校每个学期都会组织日常测验、月考、期中考试、期末考试。GPA构成:平时成绩、出勤情况占30%,期中考试成绩占30%,期末考试成绩占40%。
TOEFL:(The Test of English as a Foreign Language)是由美国教育考试服务处Educational Testing Service举办的为申请去美国或加拿大等国家上大学或入研究生院学习的非英语国家学生提供的一种英语水平考试。托福目前考试由四部分组成,分别是阅读(Reading)、听力(Listening)、口试(Speaking)、写作(Writing),每部分 30 分,满分 120 分,90 分为优秀。考试采取机考形式。2026年1月21日开始,托福考试的题型及分数会进行改革,开为期2年的过渡期,6分值(0.5分递增)和120分制的成绩会同时显示在成绩单上。
IELTS:(International English Language Testing System)由剑桥大学考试委员会外语考试部、英国文化协会及IDP教育集团共同管理,是一种针对英语能力,为打算到使用英语的国家学习、工作或定居的人们设置的英语水平考试。雅思考试包含四个部分口语、听力、阅读和写作,考试成绩采用1–9分的评分制来测评,四个项目独立记分,最后所得成绩取四项成绩的平均值。6分为合格水平,7分为良好水平,8分为优秀水平,9分为专家水平。
AP:(Advanced Placement)中文名称为大学先修课程。AP 课程及考试始于1955年,由美国大学理事会College Board主办,在高中阶段开设的具有大学水平的课程。由于美国大学已经普遍把学生在 AP 考试中的表现作为衡量其是否能够胜任大学学习的依据,因此AP考试成绩已经成为众多大学录取考虑因素中最为重要的依据之一。AP考试满分为5分,3分及格。
考试时间:5月考试,7月中旬出分。学校目前开设必修AP微积分 AB,AP微积分 BC,AP统计学,AP微观经济学,AP宏观经济学,AP物理1,AP物理 2,AP物理 C等;选修AP英语语言与写作、AP心理学、AP生物等。
A-LEVEL:(General Certificate of Education Advanced Level)中文名称为英国高中课程,是英国全民课程体系,是英国普通中等教育证书考试高级水平课程,也是英国学生的大学入学考试课程。A-LEVEL课程证书被几乎所有英语授课的大学作为招收新生的入学标准。在中国开设A-LEVEL课程旨在为中国学生提供进入国外大学的有效途径。学校目前开设A-LEVEL课程包括数学、物理,化学、经济学、中文等课程供学生选择。
ACT:(American College Test)是美国大学的入学条件之一,是大学发放奖学金的主要依据及对学生综合能力的测试标准。ACT 强调考生对课程知识的掌握,同时也考虑到对考生独立思考和判断能力的测试,它包括四个部分:数学、英语、阅读、科学。这里值得一提的是科学,这部分整合高中物理,化学,生物等学科,综合在一张卷子上。ACT 重点考验对高中知识的掌握和逻辑能力。满分 36 分,考试时间为每年的4月、6月、9月、10月和12月。
SAT:(Scholastic Assessment Test)由美国大学理事会College Board主办的考试,其成绩是申请美国大学入学资格及奖学金的重要参考,它和ACT(American College Test)都被称为美国高考。 SAT总分为1600分,Evidence-based Reading and writing,Math各占800分,考试时长分别是100分钟和80分钟,写作选考,时间为50分钟。
日本语能力测试:(JLPT/The Japanese-Language Proficiency Test)是对日本国内及海外以母语非日语学习者为对象,进行日语能力测试和认定。考试设有五个级别,分为N1、N2、N3、N4、N5共5个级别, N1是最高级别,N5是最低级别。 N1、N2、N3、N4、N5考试均分语言知识(文字、词汇)、阅读及听力3个科目,满分均为180分。每年7月和12月由日本组织在全球各地统一进行考试。
实用日本语鉴定考试:J-TEST考试全称为实用日本语鉴定考试,于2007年8月获得了国家劳动和社会保障部的认可(劳动部文件)。其主要功能就是对母语为非日本语的人员进行日本语能力的测试。在每年一月、三月、五月、七月、九月、十一月举行。考试分为入门级别考试F-G级,350分满分、180分以上可以获得认定;初级中级考试D-E级,满分700分、350分以上可以获得认定;上级考试A-C级,满分1000分、600分以上可以获得认定。J-TEST分数可以和JLPT考试分数进行对标。
日本留学生大学入学考试(EJU):是自2002年度起实施的“日本留学生考试”,也叫留考,总称为Examination for Japanese University Admission for International Students,是用来测验有意留学者的日语及基础学科的学力考试,相当于在日外国人的高考。每年6月和11月举办两次。文科:日语(400分),文科1类数学(200分),文综(200分)。理科:日语(400分),理科2类数学(200分),理综科目(200分)。
三、社会实践怎么安排
高中参加的课外活动能增加你申请大学的资历,这已经不是什么秘密了。但并不是所有的课外活动对你申请的加分是一样的,有时候你对课外活动的付出不一定和你进入理想大学的机会成正比。没有任何特定的课外活动能神奇地敲开学校的大门或者能确保进入某一特定大学。具有竞争力的大学和学院会有无数的优秀学生申请,而他们希望被录取的学生能为学校这个小社会有所贡献。
除了语言成绩和学术成绩外,课外活动是大学衡量申请者竞争力的另一个重要指标。你课余时间在做什么能说明你在生活中的价值和能量,大学申请会让你分享关于你自己的小故事来阐述自己是一个怎样的人,这时候你的课外活动就能证实你所讲述的真实性。
高一年级:可以选择自己感兴趣的活动,并不是越多越好。长长的活动清单会让人觉得你做事情的专注力不足。大学里会提供比高中更多的机会,并且大学是会避免录用这种什么都懂但是却又都不精通的学生。参加太多的活动也增加了你叙事的复杂性。其实,选择专注于篮球和学术竞赛都可以证明你认真对待竞争,不论是脑力上还是体力上的。当然了,不同的活动会展现你的可塑性。
高二年级:记住,打工也可以做为课外活动,这是你了解社会的最好途径之一。在工作时,每次能做到准时,能证明你对时间管理的能力。工作可以展示你的可信度,例如你经手财务或机密信息。工作也可以显示你对某一特定领域的兴趣,例如在医生的办公室或私立诊所工作能突出你对医学的兴趣,而银行、金融公司等商业领域的工作能让你为商科学位做个最初的准备。
如果你到高二年级时,意识到你对你之前所加入的社团已经不再感兴趣,那么就找一个你感兴趣的社团。永远不要害怕尝试新事物。作为高中生,你应该发现什么是你心里真正关注和想要的。
高三年级:作为一个高三年级学生你应该完成你的大学申请,巩固你的分数,润色你的论文。这个时候也应该要求学校的学术老师或最懂你的老师帮你写推荐信了。现在再去参加一项新的课外活动对于申请大学而言已经没有必要。
如果一项课外活动因为预算或其他原因终止,你也可以在高三年级时再选择一个。另外,斟酌你的个人陈述,你的目标是写一个关于你自己的有意义的故事,包括展示出你面对逆境时的表现,所以遇到活动失败未必就是坏事。
总之,在做社会实践活动的时候,我们要明确活动的目的是为了培养学生的团队协作、解决问题、学习、演讲、调研及领导能力,这也是国外大学除了学习成绩,最看重的学生品质。
Ⅳ 写作培养
申请文章在大学录取过程中有着非常关键的作用。这既是同学们向学校推荐自己的最好机会,也是能否得到录取的重要因素,是除考试成绩外,大学了解学生的主要渠道。在申请国外大学的最后阶段,学习成绩不能再改变,语言水平也很难在短时间内提高,呈现精彩的写作材料就显得尤为重要。申请文章主要由个人陈述、简历、推荐信以及短文写作等几部分构成。学生应该学会反思自己的过去,分析过去和现在之间的情感与因果关系,升学辅导老师会鼓励学生发现他们自身的优点和特点,并且让学生把自己的思考、自己的行为、自己的优点特点,都理性而清晰地铭记在整个成长过程中。随着自身英语水平的不断提高,学生会慢慢从中文写作过渡到英文写作,这些日积月累的素材正是大学申请中所必需的。
四、家长如何参与学生升学规划
1、配合学校,培养学生良好的学习习惯,教育学生取得良好的成绩是学校及家长双方共同的责任,请家长在家做好监督工作;
2、配合学校,为丰富学生的课外实践活动搭建平台。升学辅导老师不定期会向学生发布课外实践活动信息,家长应督促学生从中挑选感兴趣的活动,积极参与;
3、帮助孩子记录学习生活中有意义的事物,家长应有意识地培养孩子对于生活等方面意义的思考能力;
4、家长应积极参加学校举办的各类可参与的活动,如:家长会、升学沙龙、海外院校招生官讲座、大学教育展等;
5、家长升学课堂是为家长普及留学海外的基本知识、了解海外大学申请的要求的重要形式,家长应不拘泥于某一个国家某一所大学,多听多了解,从对比中寻找适合自己假孩子的留学目的地;
6、参加一对一家长访谈。每学期家长都有若干次和升学辅导老师面谈交流孩子升学规划的机会,升学辅导办公室采取预约制,家长根据自身时间安排预约,到校进行访谈。
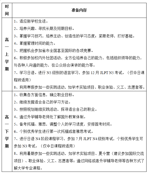
五、高中3年时间规划



工作时间:周一至周五,8:00-17:40
联系电话:国际部学业发展指导中心029-86524073
Email:studentserviceoffice@xiec.com.cn
微信公众号:陕西省西安中学国际部